陆路交通局(JPJ)此前禁止将燃油车改装为电动车;然而,随着该机构近期发布一项针对此类改装的新指南,情况可能有所改变。
该指南由本地汽车门户网站Careta率先披露,现已可以在JPJ官网下载。对于那些希望通过电动车技术延长经典车辆使用寿命的车主来说,这项新指南无疑是个好消息,但这并不意味着你可以简单地将Neta V的电动马达和锂离子电池组塞进一辆第二国产车(Perodua)Axia就能大功告成。

虽然电动车在机械结构上比燃油车简单,但在法律要求和合规性方面却并非如此。
我的车可以在马来西亚改装成电动车吗?

这份正式名称为《内燃机车辆(ICEV)改装为电动车(EV)指南》的22页文件指出,只有在马来西亚注册的车辆才能进行电动车改装。
这意味着你不能从阿里巴巴(Alibaba)网站购买丰田(Toyota)AE86车壳,然后将其改装成电动车并让它合法上路。你需要使用一辆已经在马来西亚注册的、可以合法上路的AE86来进行电动车改装。

但是,新的指南不适用于越野车和研发原型车。
看似简单,实则不然

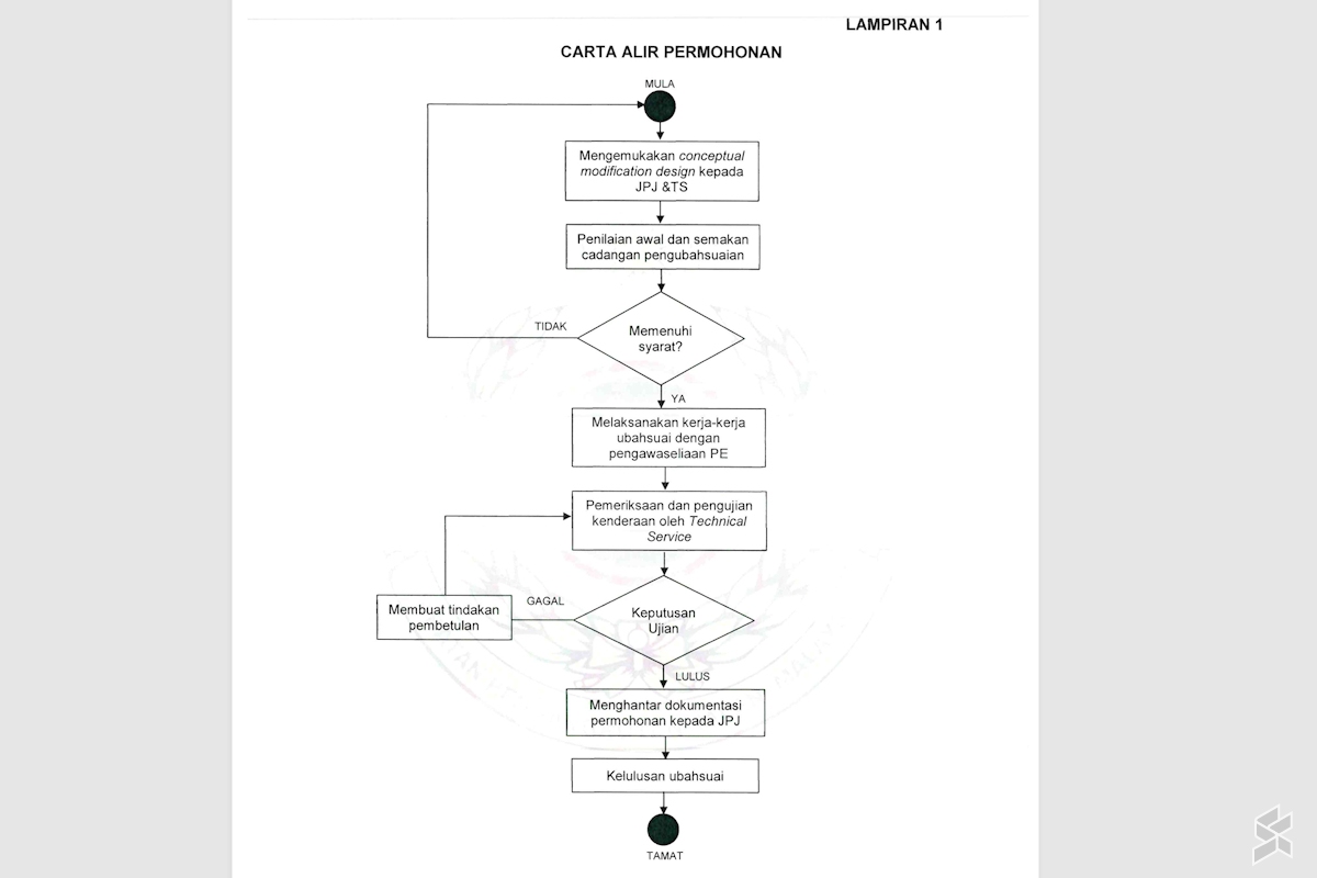
该流程图位于指南第18页,大致概括了让电动车改装项目合法上路所需经历的整个过程。
根据此流程图,一切似乎都很简单:
- 向JPJ提交详细的电动车改装项目计划
- 向JPJ及其技术服务机构咨询
- 获得批准后,实施你的电动车改装
- 改装完成后,将经改装的电动车送至指定的技术服务机构进行测试和验证
- 如果一切顺利,将所有必要文件提交给JPJ以获得最终批准
- 恭喜,你改装的电动车现已合法上路
但是,如果你深入了解指南,就会发现事情并非如此简单。
电动车改装只能由JPJ认证的改装厂进行

欢迎来到第一关:根据指南5.3.1和5.3.2的规定,改装必须由经JPJ认证的内燃机改电动车改装车间完成。换句话说,该车间必须经过JPJ的评估和验证,才能承接你的电动车改装项目。
根据指南附录5,车间需要满足一系列严格的要求才能成为JPJ认证车间:

电动车改装需要技术熟练的人员

这不仅需要合适的场地,还需要技术熟练、知识丰富的人员。正如指南附录及第5.3.3条所述,电动车改装过程中某些高压作业,只能由持有马来西亚技术证书(SKM)第三级:电动及混合动力汽车维修或同等资格的技术人员进行。
根据第5.3.4条规定,改装过程还必须由持有电气工程文凭或同等资格的人员进行监督。
电动车改装必须经专业工程师认可

JPJ对电动车改装的重视程度可见一斑,因为改装项目必须获得专业工程师的认可。这包括一份工程报告,该报告需保证车辆底盘的安全性和结构完整性。
目前,我不确定是否任何专业汽车工程师都可以为你的改装项目背书。但JPJ确实有一份认证专业工程师名单。
升级的悬架和车轴,以及额外的HV安全功能

根据5.2.4条款,你必须升级或改装车辆的悬架和车桥,以确保其能够承受改装带来的额外重量。你还必须在车辆上安装高压切断系统,该系统至少包含两个在维护或紧急情况下易于操作的切断点。
此外,你还必须制定应急响应指南,并张贴安全标签,以便向应急救援人员和公众提供有关车辆高压特性的信息。
电动车改装必须符合联合国、ISO、IEC和SAE标准

与此同时,仅确保你新改装的电动车在经过马路上的减速带和坑洼时不会散架是不够的。它还需要符合一系列国际标准和法规,尤其考虑到马来西亚自2006年初以来一直是世界车辆法规协调论坛(WP.29)的成员。
这就是我之前提到的由JPJ指定的技术服务机构发挥作用的地方。根据我通过日本汽车标准国际化中心(JASIC)找到的JPJ于11月下旬发布的车辆技术评估(VTA)演示文稿,目前共有5家这样的机构:

虽然对概念改装设计的初步评估主要侧重于技术规格、图纸以及附录4中列出的文件,但你的车辆最终需要通过附录3中列出的所有项目才能合法上路。我能想象,请技术服务机构测试和验证你的电动车改装项目肯定不便宜。
简而言之:这可不是你周末就能搞定的改装车项目

如果到现在还不清楚,那我再解释一下:你不能把电动车改装项目当作普通的周末即兴改装车来对待。
改装要求清单很长,涉及诸多环节:场地、人力、文件准备、初步评估以及改装后的测试。改装后的车辆必须符合一系列国际标准,才能获得JPJ 的合法上路认证。
虽然相关指南的目标之一是支持马来西亚的可持续发展议程,但也强调改装必须在不影响道路和车辆安全的前提下进行。如果你真心想让你的电动改装项目合法上路,那就做好投入大量时间和金钱的准备吧。
采购零部件和电池可能是整个项目中最简单的部分。
